华人策略平台
欢迎访问三级乙等中医医院-华人策略平台
联系我们
|
投诉建议
|
站点地图
三级乙等中医医院
西南医科大学附属中医医院富顺分院
全国诚信医院
自贡市公立医院党建示范单位
首页
医院概况
·
医院简介
·
领导班子
·
组织结构
·
医院文化
·
院徽、院歌
·
医院文化
·
医院荣誉
·
领导关怀
·
配套设施
·
医疗设备
·
医院环境
·
联系我们
杏林党建
·
党建文化
·
党务工作
·
三会一课
·
主题党日活动
·
党史学习教育
·
党史学习教育
·
党史天天学
·
党风廉政建设
·
义诊扶贫工作
·
群团工作
就医指南
·
门诊指南
·
入院流程
·
出院流程
·
转院流程
·
楼层分布
·
预约挂号
·
预约流程
·
预约挂号
·
坐诊时间安排表
·
健康体检
专家介绍
科室介绍
科研教学
·
新技术新业务
·
资料下载
护理园地
·
护理动态
·
护士风采
医院公告
·
招标公告
·
结果公告
·
人才招聘
·
信息公告
新闻中心
·
焦点新闻
·
医院视频
·
法治栏目
中医药宣教
医共体
投诉建议
网站首页
>>
医院公告
>>
招标公告
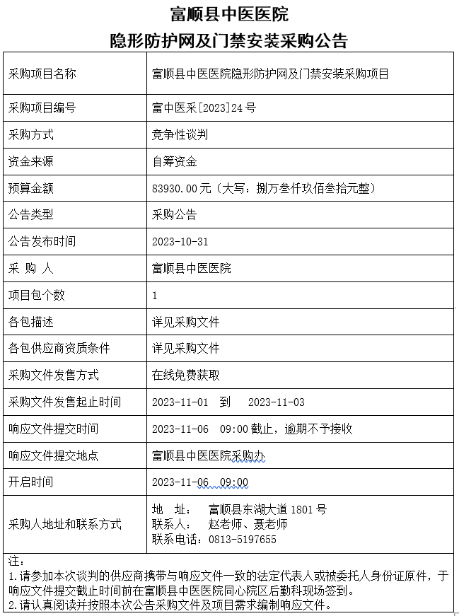
华人策略平台 隐形防护网及门禁安装采购公告
时间:2023-10-31
作者:
来源:
采购办
浏览量:
4364
采购文件《隐形防护网及门禁安装采购项目》(2023.10.31).DOC
上一篇:华人策略平台 清洁物资采购项目调研公告[2023-11-01]
下一篇:华人策略平台 定制弧形条形会议桌采购公告[2023-10-31]
华人策略平台富达路院区
地址:四川省自贡市富顺县富世街道富达路120号
电话:0813-7168375(工作日上午8点到12点,下午2点30到5点30)
我院同心院区
地址:富顺县东湖大道1801号
电话:0813-7168375(工作日上午8点到12点,下午2点30到5点30)
手机官网
微信公众号
Copyright© 2012-2024 华人策略平台 All Rights Reserved 备案号:
蜀ICP备18011979号-1
技术支持:
四川百信智创科技有限公司